资格复审贯穿于招聘工作全过程,如在招聘过程中任何环节发现有违纪违规、材料不齐、提供虚假信息或应聘人员条件不符合招聘岗位条件要求等情况的,取消报考资格。
(三)面试
对通过资格初审的人员,电话通知参加面试。
1、面试原则。坚持公开、公平、公正、任人唯贤的原则。
2、面试评分标准。面试成绩满分为100分。
3、面试内容。专业知识及工作经验、求职的动机等。专业知识主要为《公司法》、《担保法》、《融资性担保公司监督管理条例》等相关法律法规。
4、面试的组织。由财政部门组织人员进行面试。面试采取公开方式。
5、面试人员组成。由财政部门组织,由7名评委组成。
6、考试监督。考试过程请纪检监察部门监督。
7、面试时间。2019年9月3日
(四)考察
面试成绩最高分确定为考察(政审)对象。在考察(政审)中发现不符合招聘条件和资格的,视为考察(政审)不合格,取消拟聘用资格。
(五)公示
经考试、资格复审、考察合格者,确定为拟聘用人员,并对外公示,公示5个工作日,接受社会监督。
公示期间如有反映问题,经纪检监察部门查实有严重问题的,取消聘用资格,一时难以查实的,暂缓聘用,待查实并做出结论后再决定是否聘用,拟聘用人员不再进行递补工作。
(六)办理聘用手续
采取从高分到低分聘用方式。公示期满后按规定办理审批及聘用手续。被聘用人员应在规定时间报到,不按时报到的,视为自动放弃,取消聘用资格。
五、待遇
1.按照有关规定,对聘用人员实行任职试用期制(试用期三个月)。
2.试用期满考核合格后,办理正式聘用合同,待遇根据企业薪酬方案执行,并按相关规定由企业和个人缴纳五险一金。年薪8万元。
2019中国科学院东北地理与农业生态研究所草地农牧业学科组博士后招聘1人公告(吉林)
研究方向:反刍动物营养
研究任务:反刍动物营养与肠道健康
依托项目:绵羊胃肠道线虫参与氨基酸感应和转运的分子机制
专业要求:反刍动物营养学、寄生虫学、微生物学、生物信息学等相关专业
合作导师:钟荣珍 研究员
招聘人数:1人
一、应聘条件:
1. 具有国内外博士学位,且获得博士学位后一般不超过3年。
2. 近三年至少已发表SCI检索论文1篇。
3. 品学兼优,身体健康,年龄一般在35岁以下。
4. 须全时脱产从事博士后研究工作。
二、招聘程序:
1. 登陆中国科学院东北地理与农业生态研究所网站认真阅读博士后招聘,下载并填写《博士后申请表》。
2. 提交《博士后申请表》电子版,加盖公章硕士、博士成绩单和学位、学历证书电子版。
3. 资格审查,通知符合招聘条件人员进行进站考核答辩。
三、答辩时提交材料:
1.《东北地理与农业生态研究所博士后研究人员申请表》;
2. 博士学位证、毕业证书复印件;
3. 博士学位论文及有关学术著作复印件;
4. 其他科研成果、获奖证书等复印件。
四、薪酬待遇:
按研究所相关规定支付工资,同时缴纳社会保险和住房公积金。
年薪不低于12万元人民币,取得科研成果者,根据研究所相关规定可获得相关科研奖励。
表现突出者可申请中国科学院东北地理与农业生态研究所特别研究助理岗位,年薪不低于17万元人民币。
五、截止日期:
招到合适人选为止,详情请与合作导师联系。
网址:
联系电话:0431-85542303
联系人:钟荣珍
E-mail: zhongrongzhen@iga.ac.cn
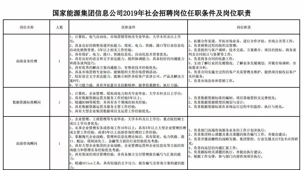
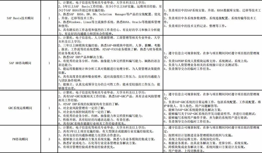
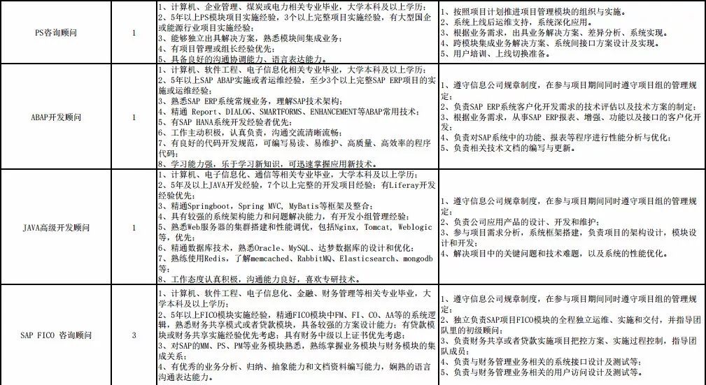
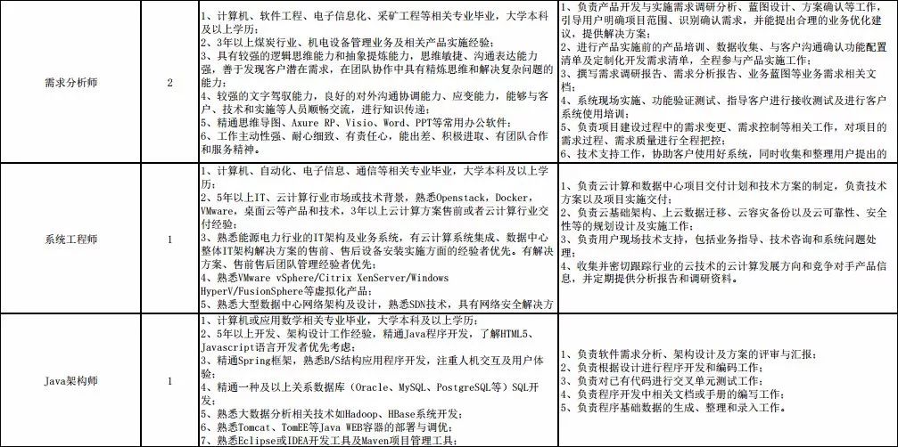
2019国家能源集团信息公司招聘公告(36人)
一、公司简介
神华和利时信息技术有限公司重组成立于2010年7月,作为国家能源集团内部专业共享服务单位,以“服务集团战略,建设智慧企业”为使命,按照统一规划、统一建设、统一投资、统一设计、统一标准、统一管理的原则,承担集团总部及各子分公司的信息化、自动化建设及运维职能,为集团智慧管理、智能生产全面提供信息化专业支撑。公司具有管理咨询与IT规划、ERP系统建设、应用系统定制开发、IT基础设施建设、综合自动化系统建设、信息/工控安全、信息系统运营与维护等七大核心业务能力;具有国家规划布局内重点软件企业、高新技术企业、信息安全服务一级等专业资质,专业化能力居于央企内部信息化队伍前列;有关项目分别荣获国家科技进步二等奖、煤炭工业科技进步特等奖、中国电力科学技术进步一等奖等奖项;获得“全国文明单位”、“首都文明单位”、“煤炭工业两化融合先进单位”、“中国软件行业领军企业”等荣誉称号。
二、招聘说明
1、基本条件
学历:一般应具有大学本科及以上学历(具体要求详见岗位信息)。
身体状况:身体健康。
2、除具备上述基本条件外,还须满足有关岗位其它任职资格及条件(详见岗位信息)。






三、招聘程序及报名要求
1、招聘程序按照自愿报名、资格审查、现场面试、择优录取等步骤进行。