四级是起点,是基础的等级,所以考生人数较多。四级人力资源考试相对容易,但考什么、怎么考、怎么学、重点学什么也成为考生重点关注的问题。
01 人力资源管理师考试什么、怎么考?
2020年四级人力资源管理师的考试科目:《理论知识》(理论)、《专业技能》(实操)。考试内容相对基础,考点相对琐碎,考题和答案多在教材中可以找到答案。
《理论知识》考核:选择题,主要包括职业道德和专业知识。
《专业技能》考核:简答题、计算题、综合题,权重100%,共100分。
02 四级人力资源怎么学
1.通熟教材三遍
第一遍:通读教材,了解教材大概内容,归纳大纲。
第二遍:跟着在线课程精读教材,重要的知识点用自己的话表述。
第三遍:根据讲义或直播串讲的重点内容重点掌握。
2.做习题和考前重要题集
每日一练:学习我们的人力资源管理师课程,会根据历年真题和重点内容整理出来精练题目,大家要坚持跟做。
考前题集:紧跟在线平台提供的模拟题,在考前一个月左右连续做几套。
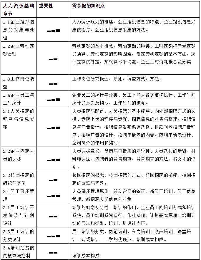
03 人力资源重点学习内容


受疫情影响,今年部分省份的人力资源考试时间推迟,这对于我们四级人力资源考生来说是个好机会,有了更多的备考时间!抓住这个好机会,赶紧开学吧!返回搜狐,查看更多