高中信息技术
主要搜索技巧有以下几种①②③⑧……
郝老师为支持本节课教学.制作了一个专题网站……
教学对象:高中一年级学生
教学环境:多媒体网络教室,每位学生拥有1台计算机
教学用时:1课时(45分钟)
依据以上材料.完成下列任务:
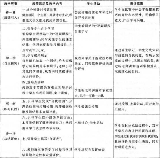
(1)利用网站中所给的“视频课程”设计学生自主学习和教学环节,并简述教师与学生活动的主要内容。(20分)
(2)任选一种评价形式,以检验学生自主学习效果,并描述具体内容。(15分)
(1)

(2)自我评价表

你可能感兴趣的试题
A.CPU的管理、显示器管理、键盘管理、打印机和鼠标器管理等五大功能
B.硬盘管理、软盘驱动器管理、CPU的管理、显示器管理和键盘管理等五大功能
C.处理器(CPU)管理、存储器管理、文件管理、设备管理和作业管理五大功能
D.计算机启动、打印、显示、文件存取和关机等五大功能
A.句号
A.句号
A.句号
B.Enter
B.Enter
B.Enter
C.Shift+Enter
C.Shift+Enter
C.Shift+Enter
D.分页符
D.分页符
D.分页符
最新试题
阅读材料,根据要求完成任务。 计算机是信息时代进行数据处理的主要工具,学生理解“数据是如何存入计算机中的? 它们在计
案例: 为了考查学生对Python语言中循环结构程序的理解情况,特别是range()#c,print()函数相关的参数
案例: 在教授“信息编码”一课时,王老师利用电影中谍报人员接或留电的剧情导入。随后,他请同学们扮演谍报人员,将接收的密
请依据《普通高中信息技术课程标准(2017年版2020年修订)》,简述信息社会责任的内涵及具有信息社会责任的学生有哪些主
我国古代数学家张丘建在《算经》中提出了一个著名的数学问题:“鸡翁一值钱五,鸡母一值钱三,鸡雏三值钱一。百钱买百鸡,问鸡翁
为了宣传我国人民的抗疫精神和成果,李明同学计划制作一个视频作品,并在网上发布。请简要回答该作品的制作和发布需要经过的主要
若通信协议使用的生成码多项式为G(x)=x3+x2+1,接收方接收到的比特串是10110010101011,经检测传输结
某二叉树结构如图6所示,其后序遍历的结果是( )
运行如图5所示的Python程序片段,可以统计“1,2,3,4”四个数字能够组成多少个互不相同且无重复数字的三位数。横线
用于实现身份鉴别的安全机制是()。