首页
网校
蚂蚁题库
登录
注册
网站导航
教师资格考试网
首页
考试报名
政策法规
报考指南
准 考 证
考试时间
成绩查询
证书领取
考点精华
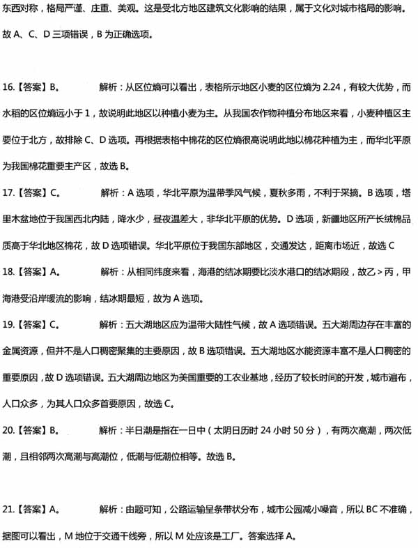
教材大纲
备考经验
普 通 话
面试指导
试题精选
模拟试题
历年真题
在线题库
网校培训
各地
资讯
全国
北京
天津
上海
江苏
浙江
福建
安徽
江西
山东
山西
河南
河北
黑龙江
吉林
辽宁
广东
广西
海南
湖南
湖北
四川
重庆
贵州
云南
陕西
甘肃
宁夏
青海
内蒙古
新疆
西藏
当前位置:
考呗网
>
教师资格
>
历年真题
>
2017上半年教师资格学科知识与教学能力真题答案:高中地理(2)
蚂蚁考呗网
[ 2017-03-12 ] 点击次数: 【
大
中
小
】
共10页:
上一页
1
2
3
4
5
6
7
8
10
下一页
评论
责编::admin
上一篇:
2017上半年教师资格学科知识与教学能力真题答案:高中生物
下一篇:
2017上半年教师资格学科知识与教学能力真题答案:高中美术
相关推荐
热点推荐»
1
2017-11-04
2017下半年教师资格证考试《小学综合素质》真题及答案(文字版最新)
2
2017-11-07
2017下半年11月教师资格证考试真题及答案汇总(考后首发)
3
2018-11-04
2018年上半年教师资格证考试真题及答案汇总(完整更新)
报考指南
报名时间
考试时间
报名条件
考试科目
教材大纲
准考证
证书领取
成绩查询
历年真题
编辑推荐
·
在校生大几可以报考2019天津教师资格证考
·
中小学教师资格考试报名系统怎么进不去
·
国家教师资格证考试报名入口已开通:
·
【小学教师资格哪里报考】2019下半年小学
·
2018下半年11月3日教师资格考试真题及答案
·
2017上半年教师资格学科知识与教学能力真
·
2018年上半年教师资格证考试真题及答案汇
·
2018上半年5月19教师资格证面试真题及答案
kaobei173.com
考试题库
模拟试题
历年真题
·
2017下半年教师资格证考试《小学综合素质
·
2017下半年11月教师资格证考试真题及答案
·
2018年上半年教师资格证考试真题及答案汇
·
2017下半年教师资格考试《综合素质》(中
·
2017上半年小学教育教学知识与能力考试真
·
2018年5月19日上半年教师资格证结构化面试
·
2017下半年11月4教师资格证考试<中学综
·
2016年下半年教师资格(高中化学)真题及
·
《音乐学科知识与教学能力》(高级中学
·
泉州一中2021年高中自主招生方案出炉(最
·
海淀民办、海淀优质普校、东城普校,共
·
2021广东广州黄埔区教育局联合华南师范大
·
泉州第五中学2021年高中自主招生计划招收
·
【2015下真题】中学教育知识与能力(7.
·
怎么考小学语文教师资格证报名入口报考
·
讲述西安好课堂自己的故事(最新发布)
·
【答案出啦】教师资格证面试题目+解析汇
·
2020教师资格证考试真题及答案_教师资格
·
税务师备考锦囊:解析真题的正确使用姿
·
倒计时6天!2021上教师资格证面试注意事
·
南京教师资格证考试培训_咨询中心(最新
·
2021黑龙江中小学教师资格证网面试准考证
·
2021年上半年中小学教师资格考试(面试
·
朝阳区中小学幼儿园招聘教师391人,213个
考点精华
1
钢筋混凝土结构施工图识读讲义(土建人
2
美国裸模惊恐发现,中学老师买入自己照
3
这所中学今年逾百人提前拿到高等艺术名
4
五秩芳华,献礼百年!杭师大东城中学迎
5
幼儿园虐童事件频发,既要追责更要“补
6
教育部官宣!2021中小学幼儿园教师招聘工
7
【就业】中福会幼儿园招12名工作人员,
8
孩子哭闹抗拒幼儿园要警惕,无证幼师竟
9
名校博士告别科研走上中学讲台:培养下
10
涉食品不合格!茂名市祥X中学被罚!(最