(1)第10~12小题分别考查断句、文化知识、概括分析,均为每小题3分,与2019年全国卷是一致的。文言文阅读的材料为《史记·萧相国世家》的节选,与2019年全国卷文言文出处一致。
(2)第13小题为翻译题,题型2019年全国卷一致,但分值由10分将至8分。
(3)第14小题为新增题型(问答题),题目为”韩信死后,萧何得到皇帝封赏,众人祝贺,为什么召平却为萧何担忧?分值为3分。
4.古诗文阅读
划重点:题型没有变化,选文落实了教育部下发的《新高考过渡时期语文学科背诵篇目说明》。
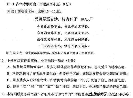
原题:


详细解读:
(1)第15题为4选1选择题,3分,与2019高考一致。
(2)第16题为问答题,6分,表面考查表现手法,实质诗句内容理解,题目难度略增大。
(3)古诗文默写考查了李密的《陈情表》、白居易的《琵琶行》和欧阳修的《伶官传序》,与教育部下发的《新高考过渡时期语文学科背诵篇目说明》要求一致。
4.语言文字运用
划重点:主观题增加,客观题减少;常考题型语病、成语题未考查,多年未考的冷门题型回归考查
原题:



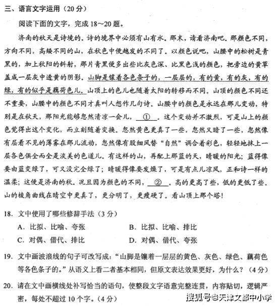
(1)第18题,与2019年全国卷考查词语(或标点)、病句、语句复位的三个四选一的选择题有所不同,本题考查修辞手法的判定,这已经是多年未曾考查的题型。
(2)第19题,考查长短句的变换效果,共4分,这也是多年未曾考过的题型。
(3)第20题,考查补写句子,共补写两个句子,每个句子2分。
(4)第21题,考查一段话中语言表达的问题,这可能涉及到病句、简明、连贯、得体、准确、鲜明、生动等多种考点,题目难度增大。
(5)第22题,考查压缩语段,共5分。
5.作文
划重点:仍然是任务驱动型,侧重交际应用(发言稿)和具体情境写作
原题:

详细解读:
写作为写一篇发言稿,以”手机该不该进校园“为内容,以学生、教师、家长的任一身份拟写发言稿,阐述你的观点与思考,并提出希望与建议。从审题上看,没有设置多少障碍,但作文的实用色彩非常鲜明,这也是对历年来高考作文的继承,如高考中曾经让写过书信、写过演讲稿等,而且任务驱动的色彩非常鲜明,即要把自己的观点阐述清楚,并且有自己的思考(不是人云亦云),而且要有希望和建议(必须提出解决问题的具体方案),之前那种华而不实的文风可能没有什么效果了,向着为解决实际问题的方向发展。作文无变化,与2019年全国卷高考题一脉相承。